Antenne active cadre large bande                                                                                                             Retour accueil

 

 

D'après une réalisation parue dans la revue Elektor de janvier 2000.

 

Article Elektor janv. 2000

 

 

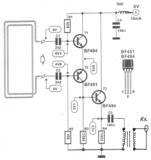
L'antenne est un système actif large bande à boucle avec amplificateur différentiel. 

 

 

Une self de 1mH a été ajoutée en filtrage d'alimentation ainsi qu'un transformateur d'isolation de rapport 1:1 (20 tours bifilaires de fil cu émaillé de diamètre 0,3 sur tore ferrite FT37-43) en sortie RX sur BNC isolée.

Deux longueurs de 25 cms de fil émaillé sont nécessaires. 

 

L'amplificateur différentiel est composé des transistors BF494 et BF451. L'étage différentiel apporte un gain d'environ 10 et dispose d'une bande passante d'environ 30 MHz. Le transistor T3 travaille en adaptateur d'impédance. 

Circuit imprimé

 

La platine cablée avec le transfo 1:1 

coffret TEKO HA2B

 

 

La fabrication du cadre (photos)

 

Composants 

R1, R2 : 82 kOhms

R3 : 560 Ohms

R4 : 220 Ohms

C1, C2 : 2nF2 céramique

C3, C4 : 100 nF céramique

T1, T3 : BF 494

T2 : BF 451 (BF450)

La boucle est réalisée en fil émaillé (longueur 11,65m). Le fil est enfiché dans le coffret au moyen de fiches bananes 2 mm

 

Le pied doit permettre la rotation de l'ensemble. le pied en bois est enfoncé dans un tronçon de tuyau pvc. La jonction (esthétique) est assuré par un capuchon de spray découpé aux dimensions du bois. Le tout est enfilé librement dans une pièce métallique fixée au socle (vendue comme pied de meuble dans les GSB). Une bille du bon diamètre est préalablement déposée dans le fonds. La rotation est parfaite et sans effort, vous venez de réinventer le roulement à bille ! 

 

L'amplificateur est très puissant et la longueur de fil déployée pour la construction de mon cadre est trop importante, 4 ou 5m de fil en tout devraient suffire. 

La directivité du cadre est très marquée en ondes moyennes et longues et permet de "séparer" deux stations sur la même fréquence. 

La directivité est moindre mais toujours présente sur la bande 80m et permet de s'affranchir de certains parasites. L'antenne présente les défauts des antennes actives installées à intérieur : sensibilité aux parasites divers et variés que savent si bien générer les différents appareils domestiques. 

 

F-10255 Stéphane Morice (c) 2009