Flag "3Y Special"                                                                                                                                    Retour accueil

 

 

Lors de la dernière expédition sur l'île de Bouvet en décembre 1989, j'étais parvenu à écouter 3Y5X uniquement sur 10m ; manque de disponibilité et d'aérien adéquat.

Cette fois, fin janvier 2018, j'aimerais pouvoir écouter 3Y0Z sur les autres bandes et en particulier sur les bandes basses. Le 10 m sera probablement inexploitable tout comme le 12 m, compte tenu des conditions de propagation. En revanche, les bandes basses pourront réserver des surprises à condition de se coucher tard et de disposer d'une antenne correcte. 

L'antenne Flag type "FO0AAA" est directive et permet d'améliorer le rapport signal sur bruit dans la direction désirée en éliminant le bruit venant des autres directions. Relativement simple à installer, elle aura comme inconvénient d'être près du sol et proche de la zone

              Hauteur de la base par rapport au sol : 0,915 m

               Apex : 5,183 m p/r au fil bas & 6,096 m p/r au sol

 

de parasites (maison). L'antenne Flag a été conçue par K6SE et ON4UN pour l'expédition FO0AAA à Cipperton en 2000. La Flag FO0AAA est une modification (optimisation sous Eznec) de la "delta-shaped Ewe loop" présentée par ON4UN dans son ouvrage "Low-Band DXing". Elle présente une réactance de zéro à 1.830 MHz, un rapport avant arrière théorique de plus de 40 dB et un gain de -34,5 dBi. L'antenne doit être suivie d'un préampli. Elle nécessite un seul support vertical (non métallique) et deux points d'ancrage. La rotation des points d'ancrage permet d'orienter l'antenne dans la direction souhaitée. 

L'utilisation d'un préamplificateur conçu par DL2KQ (CMRR * > 80 dB) et distribué par RA0SMS possédant une forte impédance d'entrée (4 MOhms) et une impédance de sortie de 50 Ohms permet de s'affranchir de l'utilisation d'un transformateur d'impédance. L'antenne est directement reliée à l'entrée du préampli. 

 

* CMRR : Le taux de rejet du mode commun (TRMC, ou CMRR pour Common Mode Rejection Ratio) est une valeur numérique quantifiant la capacité d'un amplificateur différentiel à rejeter la tension commune de ses deux entrées. Elle est généralement exprimée en décibel (source : Wikipedia). 

 

 

 Matériel utilisé

 

- fil cuivre multibrins 0,75 mm² pour la réalisation du triangle,

- fiches F,

- résistances non inductives 2 x 470 Ohms en série (Ohmite OY471K - 2 W),

- contenant étanche pour la résistance (mini bouteille plastique),

- bias tee pour l'alimentation du préampli via le coaxial (bias tee de la Miniwhip),

- préampli DL2KQ à base de AD8129,

- mât vertical (canne à pêche fibre de verre 7m - Décathlon 14,99 €),

- piquets "sardines" de tente,

- cordelette,

- coaxial 75 Ohms faible perte, double blindage. 

 

Préampli DL2KQ

 

 

La canne à pêche est beaucoup trop flexible et l'installation n'est viable qu'en l'absence de vent, même modéré. Toute suggestion concernant un support isolant rigide d'environ 6 m et bon marché est la bienvenue !

 

 

 

 

L'amplificateur DL2KQ est loin d'être satisfaisant ... DL2KQ ne donne aucune mesure d'IP2/3. Le préampli transmodule. Des broadcast sont présents sur les bandes 160 & 80m. Aucun produit d'intermodulation n'est audible avec le même RX connecté aux autres antennes en service à la station et il n'y a

pas de station émettrice dans les environs. RA3WDK utilise également un Lna à base d'AD8129 mais il le fait précéder d'un filtre passe-bande. De plus, le préampli auto-oscille ...

 

Ci-contre vidéo de réception sur 160m d'un signal CW sur position LSB (filtre large). Dans l'ordre : Flag + ampli DL2KQ jusqu'à 00:04, loop + ampli LZ1AQ jusqu'à 00:06, end fed jusqu'à 00:09 puis flag à partir de 00:11.

 

J'ai supprimé les diodes VD5 & VD6 destinées à la protection du préampli en cas de champ RF proche, pensant qu'elles étaient peut-être à l'origine des produits d'intermodulation. L'opération n'a provoqué aucun change-ment. Le préampli DL2KQ va décorer une étagère ...

 

La solution sera peut être d'utiliser la flag avec un transformateur

 de rapport 1:19 (940/50 Ohms) sur binoculaire Amidon BN 73-202 suivi d'un préampli W7IUV au design éprouvé ... A suivre ... ! 

 

Malheureusement, l'expédition 3Y0Z a été annulée (3 fev) ... 

3D2, 3B7, 4B4, 9M0 ... à venir !

 

 

 

Transformateur d'impédance

 

L'impédance de la Flag est égale à la résistance de charge, soit 940 Ohms. L'entrée du préampli doit être chargée avec une impédance de 50 Ohms. Le transformateur devra avoir un ratio 1:19. 

La ferrite est une binoculaire Amidon BN 73-202. On peut réaliser un transformateur de rapport 1:19 avec 2 tours au primaire côté basse impédance et 9 tours au secondaire côté haute impédance. Le carré du ratio "tours" est égal au ratio "impédance" : 

Ratio T ² = Ratio Z  

Ratio Tours  9:2 = 4,5 

4,5 ² = 20,25

940 : 20,25 = 46,5 Ohms

Le primaire est bobiné avec un fil cuivre de 0,6 mm de diamètre isolé téflon (pour renforcer l'isolation entre les enroulements afin de réduire le couplage capacitif et limiter le bruit de mode commun) et le secondaire avec un fil émaillé de 0,35 mm de diamètre.

 

Ferrite binoculaire Amidon BN 73-202

1 tour = 2 passages

Transformateur 1:19

 

 

 

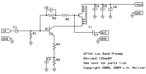
Préamplicateur W7IUV

 

OK2ZI vend des circuits imprimés pour le préampli W7IUV (Ebay). Il a intégré la commutation du préampli par relais ainsi qu'un atténuateur (sur les modèles plus récents). Attention, valeurs et marquages des composants ne correspondent pas à la dernière version du préampli (revision 6 - 2009 2013). 

Le préampli a un gain d'environ 20 dB, un IP3 d'environ 41 dB et un facteur de bruit d'environ 5 dB. Pour obtenir ces caractéristiques, W7IUV insiste sur la stricte observance des caractéristiques des composants. Les performances du préampli ont été améliorées au fil du temps avec des changements de valeur de composants. Un bias tee a été ajouté au préampli pour l'alimenter par le coaxial. 

 

 

Circuit imprimé (OK2ZI)

 

Transformateur sur tore Amidon FT50-75

 

 

 

 

 

L'antenne Flag est généralement meilleure (SNR) que l'End Fed (37,50 m à 7 m de hauteur et bien dégagée) dans sa direction privilégiée, sur la bande 160m, en dépit de son dégagement médiocre. 

Les résultats sont plus mitigés sur la bande 80m. Sur 40m, le niveau de bruit de la Flag est supérieur à celui de l'End Fed. Les résultats seront à confirmer au cours des semaines et mois à venir ...

 

La directivité est parfois très marquée et permet, en Ondes Moyennes, de "séparer" deux stations de directions différentes sur la même fréquence. 

 

Le préampli DL2KQ donne de mauvais résultats (auto-oscillations et intermodulation). 

Le préampli W7IUV est excellent et ne fait apparaître aucun produit d'intermodulation.

 

 

1341 Khz, propagation diurne.

 

Réception de Onda Cero, Espagne (10 kW) sur la flag orientée sud et de la BBC, Radio Ulster (162 kW) sur l'End Fed.

Préampli DL2KQ - Réalisation & distribution RA0SMS

Transformateur 1:19 + préampli W7IUV - Home made

 

- Intermodulation,

- Auto-oscillation

 

 

 

- Intermodulation,

- Auto-oscillation

 

 

 

 

     F-10255   --  Stéphane Morice    (c) 02/2018