Convertisseur de tension                                                                                                                                  Retour accueil

 

 

Convertisseur 13.8V à 9V

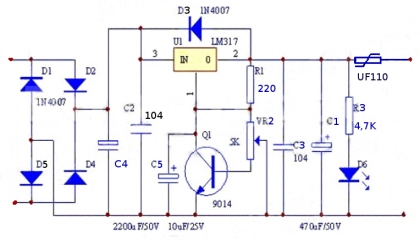
Convertisseur de tension à base de LM317T : entrée 5-35V AC ou 6-25V DC, sortie 1,25-30V DC, max 1A.

Le montage a été réalisé à partir d'un kit vendu à un prix plus que modique. Le kit est livré avec un potentiomètre (VR2) qui permet de faire varier la tension de sortie. Il a été remplacé par une résistance ajustable avec sortie fixée à 9V. 

Des capas de 10 nF ont été ajoutées en parallèle sur les diodes et des ferrites Amidon FB-73-2401 sur les cables de sortie.

 

 

Liste des composants : D1 à D5 : 1N4007, D6 : Led, C1 : 470 uF 50V, C2, C3 : 100 nF céramique, C4 : 2200 uF 50V, C5 : 10uF 25V, R1 : 220 Ohms, VR2 : 4,7 KOhms, R3 : 4,7 KOhms, Q1 : 2N5551, U1 : LM317T, FU : Polyswitch UF110

 

 

 

 

Cliquez pour une image agrandie

Capas 10nF en parallèle sur les diodes

 

 

 

 

Convertisseur 13.8V à 4V

 

Module à base de LM317, alimentation de préampli RF via bias tee. Input max DC 35 V / AC 20 V ; output 1,2 V à 33 V

 

 

 

 

  F-10255 - 2016-2018